一、快速了解纷享TPM营销活动应用
1.1 纷享TPM营销费用管理概述
企业可通过营销费用管理,进行营销活动全业务场景管理,包括:营销费用预算、活动方案、活动执行(签署协议、活动举证、活动检核)和活动费用核销。营销费用管理中支持按企业个性化业务配置营销活动管理流程,帮助企业灵活搭建活动管理流程,同时还拥有便捷的活动举证、活动检核的交互方式。
1.2 纷享TPM业务场景简介

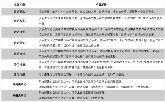
二、术语解释
三、新手操作引导
四、功能详解
4.1 营销活动对客户基础数据的维护
4.1.1 功能概述
在营销活动管理业务中涉及到参与活动的客户,客户业务类型包含经销商、门店,例如:活动方案的归属经销商,已经可以参与到活动方案中的门店,所以需要对在活动方案中的基础数据进行维护。
4.1.2 客户对象数据维护
经销商客户及门店客户中的所属经销商字段的维护1.维护【客户=经销商】数据:维护系统预置业务类型的经销商客户,经销商(API Name=dealer__c) 和 终端/门店客户(API Name=default__c)
2. 维护【客户=终端/门店】布局中预置的「所属经销商」字段
4.2 营销活动应用及权限管理
4.2.1 功能概述
1、功能入口
a) web应用入口:主导航:更多—【营销活动】应用—首页
b) 移动端入口:管理—界面定制管理—移动端自定义—页面模板管理,如下图
4.2.2 全局应用权限
4.3 活动节点设置
4.3.1 功能概述
1、功能入口:营销活动应用—活动设置—活动节点设置
2、权限:营销活动主管可见活动节点列表中所有活动节点及相关操作
4.3.2 活动节点列表介绍
1、活动节点列表图示:
2、列表内操作介绍
a) 编辑:查看及编辑活动节点内容
b) 删除:删除活动节点
3、列表外操作:筛选:按节点名称筛选活动节点
4.3.3 活动节点新建
1、功能入口:营销活动应用—活动设置—活动节点设置—新建活动节点,如下图:
2、新建活动节点,如下图:
4.3.4 活动节点编辑和删除
1、功能入口:【营销活动】应用—菜单:活动设置—活动节点设置列表页,如下图:
2、操作权限:拥有「营销活动主管」角色的员工支持该操作
3、编辑活动节点
a) 预置活动节点:仅允许编辑【节点名称】和【节点描述】,如下图:
b) 自定义活动节点:
i. 未被活动类型使用时:允许编辑全部字段,如下图:
ii. 已被活动类型使用时:仅允许编辑【节点名称】和【节点描述】,如下图:
4、删除活动节点
a) 预置活动节点:不支持删除,没有删除入口
b) 自定义活动节点:
i. 未被活动类型使用时:允许删除
ii. 已被活动类型使用后:不允许删除,提示:该节点已被使用,不可被删除,如下图:
4.4 活动类型设置
4.4.1 功能概述
通过设计器的交互方式,可根据不同的活动场景(如:陈列类、试吃/导购、广告类)和活动流程(活动协议、活动举证等)设置不同的活动流程管理步骤,并可为每一个活动节点设置对应的业务配置信息。城市经理可根据活动模板进行活动内容申请,销售人员可根据活动执行要求进行活动执行。
1、功能入口:营销活动应用—活动设置—活动节点设置
2、权限:拥有「营销活动主管」角色的员工可见菜单列表页及进行相关操作
4.4.2 活动类型列表介绍
1、活动类型列表图示:
4.4.3 活动类型新建
企业可根据自己的个性化活动管理方式新建需要的【自定义】活动节点
1、功能入口:营销活动应用—菜单:活动类型设置—新建活动节点,如下图:
2、权限:拥有「营销活动主管」角色的员工允许新建
3、新建活动类型
a) 新建活动类型时,可支持按不同场景(陈列/铺货类;品鉴类;直播/电商类;渠道促销类和自定义)快速新建活动类型
i. 陈列/铺货类:默认支持定义【品项范围】和【陈列标准】,可支持极简(由活动申请和费用核销活动节点构成)、标准(由活动申请、活动举证、活动检核和费用核销活动节点构成)和精细化(由活动申请、活动协议、活动举证、活动检核和费用核销活动节点构成)三种陈列/铺货类活动管理
ii. 品鉴类:默认支持定义【用酒范围】和【品鉴场地】,可支持标准品鉴类活动管理(由活动申请、活动举证和费用核销活动节点构成)和精细化品鉴类活动管理(由活动申请、活动举证、活动检核和费用核销活动节点构成)
iii. 直播/电商类:可支持极简直播/电商类活动管理(由活动申请和费用核销活动节点构成)
iV. 渠道促销类:默认支持在活动方案/活动申请中定义【促销规则】,可支持极简(由活动申请节点构成)和标准(由活动方案和活动申请节点构成)两种渠道促销类活动管理
V. 营销激励类:根据业务场景,系统预置了营销激励类活动类型模板,涵盖了“码上有礼”、“囤货激励”和“大日期产品”三种激励活动。在该活动类型下,默认支持定义“激励策略”,同时实现了与“一物一码”能力的结合,可完成码营销活动的整体闭环。
VI自定义新建:可按需自定义活动类型,默认由活动申请、活动协议、活动举证、活动检核和费用核销活动节点构成

b) 活动类型设计器全局介绍,如下图:
c) 定义活动类型-全局设置,如下图:
d) 活动流程配置:添加/移除活动节点
i. 操作图示:
ii. 添加预置节点:
1) 系统预置的活动节点显示区域,点击添加到活动流程中
2) 新建活动类型时,默认流程中已添加全部预置节点
3) 对预置节点进行添加/移除时,按业务顺序插入/变更活动流程:业务顺序如下:活动方案(起始节点)—>活动协议—>活动举证—>活动检核—>费用核销,如下图:
4) 活动方案节点作为活动类型中的其实节点不支持移除
i. 添加自定义节点:
1) 点击添加自定义节点到活动流程中,自定义节点默认添加到活动流程的最后位置,可以自由拖动调整自定义节点到除起始节点前的任何位置,如下图:
图1:添加自定义节点

图2:拖动自定义节点

图3:确定自定义节点在流程中的位置
2) 快捷【添加】自定义节点:快捷新建自定义节点的能力,在搭建活动流程中,可快捷新建自定义活动节点,如下图:
i. 将活动节点从活动流程中【移除】:
1) 新建时,可对默认/已添加到活动流程中的活动节点进行移除,如下图:
图1:鼠标经过需移除
图2:移除【活动协议】节点后的活动管理流程
d) 活动节点在流程中的基础设置:
i.活动流程中涉及到的活动节点的通用设置,以活动方案节点举例说明,如图:
ii. 新建活动类型,选中活动节点(标记1为节点选中状态):活动节点选择后,可以在右侧节点设置区域(标记2)进行节点设置
iii. 活动举证节点—业务设置
1. 图示:
iv .活动检核节点—业务设置
1. 图示:
2. 业务设置介绍:
检核页面配置:
示意图:
iv .门店费用核销节点—业务设置
i. 示意图:
v .门店费用发放节点

VI 费用核销节点-业务设置
1.示意图

2.当费用核销节点的核销依据不是“活动检核”节点时,需额外映射的业务设置
VII 【自定义】节点(暂无业务设置

4.5 通用设置
4.5.1 功能概述
用于在【营销活动】管理中,设置与【客户】相关的配置

4.5.2 功能介绍
1. 当用户在【客户】对象下通过对象能力自定义[经销商]和[门店]后,在进行营销活动管理时,可通过【通用设置】设置“代表经销商的业务类型”和“代表门店所属经销商的字段”
2. 设置成功后,预置对象【活动方案】和【活动申请】在选择经销商和门店时按照配置项识别过滤对应的客户数据

4.6 费用项目
4.6.1 功能概述
企业可以统一维护管理可参与到营销活动中的费用项目。
1. 功能入口: a) Web端:【营销活动】应用—菜单:活动管理—费用项目
2. 依赖对象:费用项目,CRM预置对象,主对象
3. 操作权限:拥有「费用项目」对象权限的员工可见
4.6.2 费用项目列表功能介绍
1. 费用项目列表图示:
4.6.3 费用项目新建
1. 示意图:新建入口
2. 对象新建页:
示意图:
4.6.4 费用项目详情页
1. 示意图:
4.6.5 费用项目编辑
1. 示意图:编辑入口
4.7 活动方案
4.7.1 功能概述
企业为促进产品销售、推广品牌知名度等,会定期/不定期规划举办营销活动,通过活动方案形成事前预案,作为后续实际举办活动时进行活动申请的依据
1. 功能入口:
a) Web端:【营销活动】应用—菜单:活动管理—活动方案
b) 移动端:【营销活动】自定义APP—工作台首页
4.7.2 活动方案列表功能介绍
1. 活动方案列表图示

4.7.3 活动方案新建
1. 新建活动方案入口,如图所示



2. 新建活动方案-选择活动类型
a) 示意图


3. 新建活动方案
a) 示意图


4.7.4 活动方案详情页
1. 示意图

2. 活动方案详情页支持查看该活动方案的详细信息
3. 可通过活动方案详情页中其他业务组件快捷新建对应业务数据,如「活动申请」「经销商费用核销」,如下图


4.7.5 活动方案编辑
1. 功能入口,示意图

2. 活动方案编辑介绍
a) 活动方案未执行时,允许编辑;活动方案被执行后,不允许编辑
4.8 活动申请
4.8.1 功能概述
企业会不定期(节假日/某时段)发起活动方案进行新品推广或促销,并且通过活动方案进行营销费用预算的申请。
1. 功能入口
a) Web端:【营销活动】应用—菜单:活动管理—活动方案
b) 移动端:【营销活动】自定义APP—工作台首页
2 操作权限:用于「活动方案」、「参与活动项目」、「参与活动门店」对象权限的员工可见
4.8.2 活动申请列表功能介绍
1.对象列表图示:

4.8.3 活动申请新建
1. 新建活动申请,入口,如图示:
如下图:web端新建活动申请

如下图:移动端新建活动申请:工作台入口 和 【营销活动】自定义APP内入口

2. 新建活动申请—选择活动类型示意图:如下图:web端:新建时选择活动类型

如下图:移动端:新建时选择活动类型

3. 新建活动申请
a) 示意图:如下图:web端活动申请新建页

如下图:移动端活动方案新建页

4.8.4 活动方案详情页
1. 示意图:

a) 活动申请详情页支持查看该活动申请所属活动类型下的全管理流程,以及活动在各活动节点下的执行情况
4.8.5 活动申请编辑
1. 功能入口,示意图:

2. 活动申请编辑介绍:
a) 活动申请未执行时,允许编辑
b) 活动申请被执行后,不允许编辑
4.9 活动协议
4.9.1 功能概述
活动管理流程中包含活动协议节点的活动方案,即协议类活动需要与参与活动的门店签订活动协议。
1. 功能入口:
a) Web端:【营销活动】应用—菜单:活动管理—活动协议
b) 移动端:【营销活动】自定义APP—工作台首页
4.9.2 活动协议列表功能介绍
1. 对象列表图示:

4.9.3 活动协议新建
1. 新建活动方案,入口,如图示:如下图:web端新建活动协议

如下图:移动端新建活动协议:工作台入口 和 【营销活动】自定义APP内入口
2. 新建活动协议—选择活动申请
a) 示意图:如下图:web端:新建时选择活动申请

如下图:移动端:新建时选择活动申请

2. 新建活动协议
a) 示意图:如下图:web端活动协议新建
如下图:移动端活动协议新建
3. 通过外勤动作新建活动协议
a) 示意图:
4.9.4 活动协议编辑
1. 功能入口,示意图:

2. 活动协议编辑介绍
a) 活动协议未被其他执行关联时,允许编辑
b) 活动协议被后续活动执行关联后,不允许编辑
4.10 活动举证
4.10.1 功能概述
企业/经销商在活动执行阶段会有业务员进行门店拜访时,对参与活动的门店进行活动举证,即业务员出外勤时通过移动端进行活动举证。也会出现业务员无法到场举证是,通过其他途经获取门店执行拍照,通过后台录入活动举证数据进行活动举证记录。
1. 功能入口:
a) Web端:【营销活动】应用—菜单:活动管理—活动举证
b) 移动端:【营销活动】自定义APP—工作台首页—活动举证(场景)
4.10.2 活动举证列表功能介绍
1. 对象列表图示:

4.10.3 活动举证新建
1. 示意图,功能入口:如下图:web端新建活动举证

如下图:移动端活动举证:工作台入口 和 【营销活动】自定义APP内入口
2. 活动举证新建—选择活动申请
a) 示意图:如下图:web端:新建时选择活动申请

2. 新建活动举证示意图:如下图:web端活动举证新建
4. 通过外勤场景进行活动举证
a) 示意图:
a) 外勤动作:活动举证
i. TPM业务预设外勤动作,如下图:
ii. 关联活动举证对象的动作,如下图:
c) 通过外勤执行条件:
i. TPM预设外勤类型中包含活动举证动作,如下图:
ii. 执行者的外勤规则中,启用活动举证场景,或者外勤规则中包含活动举证外勤类型,如下图:
d) 通过活动举证场景进行活动举证:
i. 活动举证场景中显示业务员附近10公里内有可参与活动方案的门店,如下图
ii. 若门店有多个可参与的活动申请,可通过选择活动申请逐一进行活动举证,活动申请列表取值逻辑:从活动申请对象列表中取举证客户可参与的进行中的活动申请
iii. 活动举证项目会根据活动申请要求自动带入:
1. 示意图:
2. 协议类活动,按门店签订的活动协议默认带入协议项目作为需要举证的项目
3. 非协议类活动,默认带入活动方案项目作为举证举证的项目
4. 活动举证项目交互介绍:活动方案中对活动方案项目进行了“是否需要上报数量”的设置
a) 是否需要上报数量:选择“是”时,举证项目显示,如下图:
b) 是否需要上报数量:选择“否”时,举证项目显示,如下图
c) 通过外勤执行条件:
i. TPM预设外勤类型中包含活动举证动作,如下图:
ii. 执行者的外勤规则中,启用活动举证场景,或者外勤规则中包含活动举证外勤类型,如下图:
d) 通过活动举证场景进行活动举证:
i. 活动举证场景中显示业务员附近10公里内有可参与活动方案的门店,如下图
ii. 若门店有多个可参与的活动方案,可通过选择活动方案逐一进行活动举证,活动方案列表取值逻辑:从活动方案对象列表中取举证客户可参与的进行中的活动方案
iii. 活动举证项目会根据活动方案要求自动带入:
1. 示意图:
4.11 活动检核
4.11.1 功能概述
企业在活动执行阶段会有检核/稽查人员对业务员提交的活动举证数据进行检核评价。
1. 功能入口:
a) Web端:
i. 【营销活动】应用—菜单:活动管理—活动检核列表
ii. 【营销活动】应用—菜单:活动管理—活动举证检核(明细)
b) 移动端:【营销活动】自定义APP—工作台首页—活动检核(场景)
2. 活动检核列表介绍
a) 活动检核列表区域:
i. 示意图:

3. 活动检核列表外操作
a) 通过 活动类型卡片 筛选经销商活动
i. 示意图:
4.11.3 活动举证检核对象列表介绍
1. 对象列表图示:
4.11.4 活动检核-后台检核
1. Web端活动检核入口,示意图:
2. Web端活动检核页面,为业务场景特殊设计的检核页面,如下图:
4.11.5 活动检核-现场检核
1. 现场检核:通过外勤检核场景进行活动检核,示意图:移动端活动举证:工作台入口 和 【营销活动】自定义APP内入口
2. 外勤动作:活动检核
a) TPM业务内预设外勤动作,如下图:
b) 关联「活动举证检核」对象的动作,如下图:
c) 通过外勤执行该动作的条件:
i. TPM预设活动检核外勤类型,如下图:
ii. 执行者的外勤规则中,启用活动检核场景,或者外勤规则中包含活动检核外勤类型,如下图:
3. 现场检核
a) 检核场景下,显示业务员附近10公里内有已参与到活动方案中的门店,如下图:
b) 若门店有多个已参与的活动方案,可通过选择活动方案逐一进行活动检核,活动列表取值逻辑:从活动方案对象列表中取门店已参与的活动方案(即门店已提交了可执行活动方案的上报数据),如下图:
c) 对门店已参与的活动进行现场检核,检核数据的取值逻辑:取所选择检核的活动方案下,对最近的一条活动执行数据进行活动检核评价:
i.全检方式,示意图:
ii. 抽检方式,示意图:
4.11.6 活动检核:查看检核详情
1. Web端查看:支持按经销商+活动申请维度查看已参与活动方案门店提交的全部活动执行数据,功能入口如下图:

2. 可查看参与活动门店下待检核和已检核(合格和不合格)的活动执行数据,如下图:
4.11.7 活动检核编辑
1. Web端活动检核编辑功能入口:活动检核列表—查看—编辑,如下图:
4.12 门店费用核销
4.12.1 功能概述
企业在活动执行阶段会有检核/稽查人员对门店按月的执行检核情况进行费用核销,决策给与门店核销多少费用或核销多少产品。
1.功能入口:
a) 仅支持Web端:【营销活动】应用—菜单:活动管理—门店费用核销
b) 移动端:暂无
4.12.2 门店费用核销列表介绍
1. 对象列表图示:
4.12.3 门店费用核销介绍
1. 门店费用核销数据由系统根据活动类型中的核销依据自动生成的
2. 门店费用核销:
i. 单店核销
1) 示意图:
2) 单店核销入口:对象列表操作页,如下图:
3) 核销内容:按活动类型在该节点配置的门店费用核销模板进行相关信息查看和核销内容填写
ii. 批量核销
1) 示意图:
2) 批量核销入口:在对象列表页批量选择需要核销的数据后,可在列表页上方看到「门店费用核销」操作按钮
3) 「批量核销」操作示意图:
4.13 门店费用发放
4.13.1 功能概述
企业在活动执行中,会根据门店阶段性执行检核后的结果,给满足执行要求的门店进行按月的费用发放。
1. 功能入口:
a) Web端:CRM—销售订单
b) 移动端:CRM-销售订单
4.13.2 销售订单新建

4.14 经销商费用核销
4.14.1 功能概述
企业在活动执行阶段或活动结束后为参与活动的经销商进行费用核销,由活动负责人发起费用核销申请,再由专人审批。
1. 功能入口:
a) Web端:
i. 【营销活动】应用—菜单:活动管理—活动检核列表—申请核销
ii. 【营销活动】应用—菜单:活动管理—费用核销
b) 移动端:【营销活动】自定义APP—工作台首页—费用核销
4.14.2 费用核销列表功能介绍
1.对象列表图示:
4.14.3 费用核销新建
1. 申请核销入口:
a) Web端: 通过活动检核列表内功能【申请核销】发起,如下图:
b) 通过费用核销对象【新建】发起,支持web端和移动端发起如下图:web端申请核销
移动端申请核销工作台入口 和 【营销活动】自定义APP内入口,如下图:
2.新建费用核销—选择活动申请
如下图:web端:新建时选择活动申请

如下图:移动端:新建时选择活动申请

3. 费用核销申请
示意图:
4.14.4 费用核销审批
1. 费用核销发起后,将触发审批,审批入口如下图:
2. TPM业务内预设费用核销审批流程,如下图:
3. 费用核销审批介绍:
a) 查看核销时段内关联的「核销依据」,如下图:
b) 审批费用核销申请
i. 审批费用核销申请时,需填写「核销费用(元)」字段,必填,如下图:

ii. 点击「同意」,即完成审批,此时费用核销结果为同意,核销费用生效,计入申请核销的活动方案的活动已核销费用中
iii. 点击「驳回」,也是完成审批,此时费用核销结果为驳回,核销费用不生效,不会计入申请核销的活动方案的活动已核销费用中
4.14.5 费用核销编辑
1. 费用核销编辑入口,如下图:
2. 已完成费用核销审批,审批结果为驳回的费用核销单据支持编辑,审批结果为同意的费用核销单据不支持编辑
3. 编辑重新提交后重新触发费用核销审批流程
4.14.6 费用核销入账
1. 手动入账
a) 入口

b) 自动入账操作
i. 在活动类型中费用核销节点「启用费用核销上账-自动入账」,在对该类型下的费用核销单审批后,即可自动入账,操作过程如下

4.15 营销活动其他预置对象
4.15.1 活动奖励发放明细
1. 示意图

2. 对象用途:用于记录活动下发生的激励奖励金额,暂不支持新建/编辑/导入,由系统按触发活动奖励自动创建
4.15.2 红包发放记录
1. 示意图

2. 对象用途:用于记录业务单据关系到红包奖励的发放行为记录,暂不支持新建/编辑/导入,由系统按触发活动奖励自动创建
4.15.3 红包奖励明细
1. 示意图

2. 对象用途:是【红包发放记录的从对象】,用于记录业务单据关系到红包奖励的发放行为记录,暂不支持新建/编辑/导入,由系统按触发活动奖励自动创建
4.15.4 产品优惠销售记录
1. 示意图

2. 对象用途:用于记录临期品销售记录;暂不支持新建/编辑/导入,由系统按触发活动奖励自动创建
4.16 营销活动互联应用
1. 应用介绍:
开通营销活动互联应用后,上游厂商人员可以作为下游企业互联用户,借助上下游互联能力,直接实现上游厂商人员参与管理下游业务。

2. 开通方法
联系相关产研人员,审批通过后开通